Đề thi thử THPT QG năm 2022 môn Sinh online – Đề thi của Trường THPT Đông Mỹ giúp bạn nhận biết điểm mạnh và điểm yếu của bản thân thông qua dạng bài tập quen thuộc thường gặp trong đề thi. Các câu hỏi được xây dựng theo lộ trình giúp bạn tự tin hoàn thành bài quiz. Đặc biệt phù hợp với người học muốn tự đánh giá năng lực. Thông qua quá trình làm bài, bạn có thể điều chỉnh phương pháp học tập cho phù hợp. Điều này giúp việc học trở nên tiết kiệm thời gian hơn.
Đề thi thử THPT QG năm 2022 môn Sinh online – Đề thi của Trường THPT Đông Mỹ
Câu 1: Các mã bộ ba trên mARN có vai trò qui định tín hiệu kết thúc quá trình dịch mã là gì?
Câu 2: Trong mô hình cấu trúc của Ôpêron Lac, vùng vận hành là nơi có đặc điểm gì?
Câu 3: Điểm chung của quá trình nhân đôi ADN và quá trình phiên mã ở sinh vật nhân thực là gì?
Câu 4: Ở sinh vật nhân thực, nguyên tắc bổ sung giữa G-X, A-U và ngược lại được thể hiện trong cấu trúc phân tử và quá trình: 1. Phân tử ADN mạch kép. 2. Phân tử tARN. 3. Phân tử prôtêin. 4. Quá trình dịch mã. 5. Quá trình nhân đôi ADN. 6. Quá trình phiên mã. Số nội dung đúng là:
Câu 5: Ở một loài thực vật lưỡng bội 2n = 8, các cặp nhiễm sắc thể tương đồng được kí hiệu là Aa, Bb, Dd và Ee. Do đột biến lệch bội đã làm xuất hiện thể một. Thể một này có bộ nhiễm sắc thể nào trong các bộ nhiễm sắc thể sau đây?
Câu 6: Giả sử một nhiễm sắc thể ở một loài thực vật có trình tự các gen là ABCDEFGH bị đột biến thành NST có trình tự các đoạn như sau: ABCDEFHG. Dạng đột biến đó là:
Câu 7: Một loài sinh vật có 12 nhóm gen liên kết. Số nhiễm sắc thể của các thể tam bội, thể ba nhiễm lần lượt bằng bao nhiêu?
Câu 8: Một loài sinh vật có bộ NST 2n = 14 thì loài này có thể hình thành bao nhiêu loại thể ba khác nhau về bộ NST?
Câu 9: Một đoạn mạch gốc của gen có trình tự các nuccleotit là 3’ X T T G X G X X A A T A* 5’ (A*: Nucleotit dạng hiếm). Khi gen trên nhân đôi đã tạo ra gen đột biến. Có bao nhiêu kết luận sau là đúng về đột biến đã xẩy ra (1)Kiểu đột biến xẩy ra là thay thế cặp AT bằng cặp GX (2) Có một axitamin bị thay đổi trong chuỗi polipeptit (3) Chuỗi polipeptit bị mất đi một axitamin (4) Không làm thay đổi thành phần axitamin của chuỗi polipeptit Biết các bộ ba tham gia mã hóa axitamin GAA, GAG: Glu; XGX, XGA, XGG: Arg; GGU, GGX, GGA: Gly; UAU, UAX:Tyr.
Câu 10: Cơ sở tế bào học của hiện tượng hoán vị gen là sự trao đổi ra sao?
Câu 11: Ở cà chua, gen A quy định quả đỏ trội hoàn toàn so với alen a quy định quả vàng. Phép lai nào cho F1 có tỉ lệ kiểu hình là 1 quả đỏ: 1 quả vàng?
Câu 12: Trong quá trình giảm phân của ruồi giấm cái có kiểu gen AB/ab đã xảy ra hoán vị gen với tần số 17%. Tỷ lệ các loại giao tử được tạo ra từ ruồi giấm này là gì?
Câu 13: Trong trường hợp các gen phân li độc lập và quá trình giảm phân diễn ra bình thường, tính theo lí thuyết, tỉ lệ kiểu gen AaBbDd thu được từ phép lai AaBbDd x AaBbdd là bao nhiêu?
Câu 14: Cho ruồi cái thân xám cánh dài $\left( {\frac{{BV}}{{bv}}} \right)$ lai với ruồi giấm đực thân đen, cánh cụt $\left( {\frac{{bv}}{{bv}}} \right)$ được F1 gồm 4 loại kiểu hình như sau: 128 thân xám cánh dài, 124 thân đen cánh cụt, 26 thân đen cánh dài, 21 thân xám cánh cụt. Khoảng cách giữa 2 gen B và V trên nhiễm sắc thể là bao nhiêu centimoocgan?
Câu 15: Một cơ thể có tế bào chứa cặp nhiễm sắc thể giới tính XAXa. Trong quá trình giảm phân phát sinh giao tử, ở một số tế bào cặp nhiễm sắc thể này không phân li trong lần phân bào II. Các loại giao tử có thể được tạo ra từ cơ thể trên là:
Câu 16: Ở ngô có 3 gen (mỗi gen gồm 2 alen) phân li độc lập, tác động qua lại với nhau để hình thành chiều cao cây. Cho rằng cứ mỗi gen trội làm cây lùn đi 20 cm. Người ta tiến hành lai cây thấp nhất với cây cao nhất có chiều cao 210 cm. Tỉ lệ cây có chiều cao 90 cm ở F2 là bao nhiêu?
Câu 17: Với 2 alen A và a, bắt đầu bằng một cá thể có kiểu gen Aa, ở thế hệ tự thụ phấn thứ n, kết quả sẽ ra sao?
Câu 18: Xét một quần thể sinh vật ở trạng thái cân bằng di truyền có tỉ lệ giao tử mang alen A bằng 2/3 tỉ lệ giao tử mang alen a. Thành phần kiểu gen của quần thể đó là gì?
Câu 19: Ở cà chua tính trạng quả đỏ là trội hoàn toàn so với tính trạng quả vàng. Cho quần thể$P:\frac{2}{3}AA + \frac{1}{3}Aa = 1$ , tự thụ phấn. Tỉ lệ kiểu hình ở đời con là:
Câu 20: Ở người, bệnh máu khó đông do gen h nằm trên NST X, gen H: máu đông bình thường. Bố mắc bệnh máu khó đông, mẹ bình thường, ông ngoại mắc bệnh khó đông, nhận định nào dưới đây là đúng?
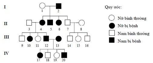
Câu 21: Cho sơ đồ phả hệ sau: Sơ đồ phả hệ trên mô tả sự di truyền một bệnh ở người do một trong hai alen của một gen quy định. Biết rằng không xảy ra đột biến ở tất cả các cá thể trong phả hệ. Trong những người thuộc phả hệ trên, những người chưa thể xác định được chính xác kiểu gen do chưa có đủ thông tin là:

Câu 22: Dưới đây là các bước trong các quy trình tạo giống mới: I. Cho tự thụ phấn hoặc lai xa để tạo ra các giống thuần chủng. II. Chọn lọc các thể đột biến có kiểu hình mong muốn. III. Xử lý mẫu vật bằng tác nhân đột biến. IV. Tạo dòng thuần chủng. Quy trình nào sau đây đúng nhất trong việc tạo giống bằng phương pháp gây đột biến?
Câu 23: Trường hợp nào không được xem là sinh vật biến đổi gen?
Câu 24: Nguồn nguyên liệu thứ cấp của quá trình tiến hoá là gì?
Câu 25: Theo quan niệm của Đacuyn về chọn lọc tự nhiên, phát biểu nào không đúng?
Câu 26: Cho các dạng cách li: 1. Cách li không gian 2. Cách li cơ học 3. Cách li tập tính 4. Cách li khoảng cách 5. Cách li sinh thái 6. Cách li thời gian. Cách li trước hợp tử gồm:
Câu 27: Trong đại cổ sinh, dương xỉ phát triển mạnh ở kỉ nào?
Câu 28: Cho những ví dụ sau: (1) Cánh dơi và cánh côn trùng. (2) Vây ngực của cá voi và cánh dơi. (3) Mang cá và mang tôm. (4) Chi trước của thú và tay người. (5) Vòi voi và vòi bạch tuột (6) Tuyến nọc độc của rắn và tuyến nước bọt của các động vật khác Những ví dụ về cơ quan tương đồng là:
Câu 29: Theo dõi sự thay đổi thành phần kiểu gen qua 4 thế hệ lien tiếp của một quần thể, người ta thu được kết quả ở bảng sau: Thế hệ Tỉ lệ kiểu gen F1 0,49AA : 0,42Aa : 0,09aa F1 0,30AA : 0,40Aa : 0,30aa F3 0,25AA : 0,50Aa : 0,25aa F4 0,25AA : 0,50Aa : 0,25aa Cấu trúc di truyền của quần thể nói trên từ F3 đến F4 bị thay đổi bởi tác động của nhân tố tiến hóa nào sau đây
Câu 30: Khi nói về sự phân bố cá thể trong quần thể sinh vật, phát biểu nào không đúng?
Câu 31: Nếu kích thước quần thể giảm xuống dưới mức tối thiểu thì có đặc điểm gì?
Câu 32: Đặc điểm nào là đúng khi nói về dòng năng lượng trong hệ sinh thái?
Câu 33: Sự khác nhau cơ bản giữa mối quan hệ vật chủ - vật kí sinh và mối quan hệ con mồi - vật ăn thịt là gì?
Câu 34: Hiện tượng khống chế sinh học có thể xảy ra giữa các quần thể nào?
Câu 35: Cho các dạng biến động số lượng cá thể của quần thể sinh vật sau: (1) Ở miền Bắc Việt Nam, số lượng bò sát giảm mạnh vào những năm có mùa đông giá rét, nhiệt độ xuống dưới 80C . (2) Ở Việt Nam, vào mùa xuân và mùa hè có khí hậu ấm áp, sâu hại xuất hiện nhiều. (3) Số lượng cây tràm ở rừng U Minh Thượng giảm mạnh sau sự cố cháy rừng tháng 3 năm 2002. (4) Hàng năm, chim cu gáy thường xuất hiện nhiều vào mùa thu hoạch lúa, ngô. Những dạng biến động số lượng cá thể của quần thể sinh vật theo chu kì là:
Câu 36: Thú có túi sống phổ biến ở khắp châu Úc. Cừu được nhập vào châu Úc, thích ứng với môi trường sống mới dễ dàng và phát triển mạnh, giành lấy những nơi ở tốt, làm cho nơi ở của thú có túi phải thu hẹp lại. Quan hệ giữa cừu và thú có túi trong trường hợp này là mối quan hệ
Câu 37: Trong những hoạt động sau đây của con người, có bao nhiêu hoạt động góp phần vào việc sử dụng bền vững tài nguyên thiên nhiên? I. Sử dụng tiết kiệm nguồn điện. II. Trồng cây gây rừng. III. Xây dựng hệ thống các khu bảo tồn thiên nhiên. IV. Vận động đồng bào dân tộc sống định canh, định cư, không đốt rừng làm nương rẫy.
Câu 38: Ở biển, sự phân bố của các nhóm tảo (tảo nâu, tảo đỏ, tảo lục) từ mặt nước xuống lớp nước sâu theo trình tự nào?
Câu 39: Giả sử năng lượng của một ha đồng cỏ trong một ngày: Sinh vật sản xuất (2,1.106 calo) → sinh vật tiêu thụ bậc 1 (1,2.104 calo) → sinh vật tiêu thụ bậc 2 (1,1.102calo) → sinh vật tiêu thụ bậc 3 (0,5.102 calo). Hiệu suất sinh thái của sinh vật tiêu thụ bậc 1 so với sinh vật sản xuất, của sinh vật tiêu thụ bậc 2 so với sinh vật tiêu thụ bậc 1 lần lượt:
Câu 40: Ở một loài thực vật, màu sắc hoa do một gen có 2 alen (D,d) quy định; Hình dạng cây do hai cặp gen Aa và Bb cùng quy định. Cho F1 tự thụ phấn thu được F2 có tỉ lệ kiểu hình: 56,25% cây quả dẹt, vàng; 18,75% cây tròn, vàng; 18,75% cây tròn, xanh; 6,25% cây dài, xanh. Kiểu gen của cây F1 có thể là: